Apply Now

About Us

Our History

Our History

Nyando Technical and Vocational College was established in 2023 under the mentorship of Bondo Technical Training Institute in compliance to the 2010 Constitution of Kenya which recommended that the Government establishes one TVET institution per Constituency to promote access to Technical and Vocational Education and Training. The College was constructed on approximately 6 acres piece of land donated by Luora/Anyway Primary School following a series of engagement with the community as required by the 2010 constitution of Kenya. The college is located in Wawidhi ward, 3.1 KM off Katito-Ahero road. In August 2023, the college received its pioneer Principal and in March 2024 the college got registered by TVETA as a public TVET institution to offer TVET courses. In December 2024 the Cabinet Secretary for Education appointed the pioneer Board of Governors who were later inaugurated in March 2024. The college has a total of 7 trainers employed by the State Department for TVET and eight employed by the board. The board has also employed 13 support staff to serve in the Procurement, Finance and administration departments. The college has established seven academic department in which a total of twenty-eight accredited modularized CBET courses are offered and four non-academic department. The academic departments are: Electrical/Electronic Engineering, Building and Civil Engineering, Automotive and Mechanical Engineering, Tourism and Hospitality, Cosmetology, Agriculture and Environmental Studies and Business and Liberal Studies while the non-academic departments are: Guidance and Counselling, Industrial Liaison, Greening and Climate change, Income Generating Unit. All the courses offered at Nyando TVC are demand driven and are relevant to the job market need. To date the college has admitted a total of 284 trainees taking various courses at various levels. The college anticipates to have a gradual increase in enrolment every year through outreach programs, digital marketing and partnering with potential sponsors. As one of a public TVET Institution under the Ministry of Education, State Department for TVET, Nyando TVC core mandates are pegged on the desire to contribute to the attainment of the BeTA and also excel in training, research and innovation. .

Mission

To train and produce highly qualified personnel, with knowledge, skills and competencies to meet the needs of the society.

Vision

To be a world class technical training college promoting research, Science, Technology and Innovation.

Core Values

Integrity, Teamwork, Professionalism, Equity and Inclusivity, Efficiency and Effectiveness and Transparency and Accountability .

Quality policy statement

Nyando Technical and Vocational College is committed to inclusive quality education, training, research, science, technology and innovation for sustainable development. To achieve this mandate, the institution is committed to establishing a quality management system. The Institution will consistently meet and exceed customers’ expectations within the confines of all its statutory and regulatory requirements. The Institution is committed to continually improve efficiency and effectiveness of the quality management system; through establishment of quality objectives that are measurable, regularly monitored, evaluated and reviewed for sustainability. The Institution further commits itself to ensure customer satisfaction through the provision of resources, effective communication and continuous human resources development. This policy shall be revised periodically to remain relevant. .

Administration

Board of Governors
Board Chair

Mr. Benard Otieno

Chairperson, Board of Governors

"ONn behalf of board i takethis opportunity to extend my heartfekt appreciation on behalf of all stakeholders for their continued support and commitment to our institution vision.Ware committed to ensuring the institute remains a beacon of skills development and excellence."

The Principal
Principal

Madam RoseMary A. Soi

Principal

"Welcome to Nyando Technical and Vocational College. As the Principal, it is my honor to present this report, reflecting on our institution’s achievements, progress, and vision for the future. Nyando TVC remains committed to providing high-quality technical and vocational education that equips students with the knowledge, skills, and values required to excel in today’s dynamic workforce. Over the past academic year, the College has made significant strides in academic excellence, infrastructure development, industrial partnerships, student welfare, and staff capacity building. We have continued to expand and modernize our facilities, ensuring that our learning environment is conducive, safe, and innovative. Our students have excelled in various programs across Cosmetology, ICT, Hospitality & Tourism, Agriculture, Engineering, Business, and other departments, demonstrating competence, creativity, and professionalism. Through industrial attachments, hands-on training, and engagement with the community, they are prepared to meet national and global industry standards. I take this opportunity to acknowledge the dedication of our faculty, administrative staff, and management team, whose professionalism and commitment underpin the College’s success. I also commend our students for their hard work, resilience, and pursuit of excellence. Looking ahead, Nyando TVC is committed to further enhancing academic programs, technological integration, student support systems, and sustainable practices, while strengthening partnerships with industries, professional bodies, and the community. Our vision is to produce skilled, ethical, and innovative graduates who will contribute meaningfully to society and the economy. It is my sincere hope that this website provides a clear insight into our programs, achievements, and the values that guide us. We welcome all prospective students, partners, and stakeholders to join us on this journey of excellence and transformation.."

Deputy Principal
Deputy Principal – Administration
Deputy Admin

Mr. Hezekiah Tundo

Deputy Principal, Administration

"We uphold discipline, integrity, and efficiency in all our administrative operations."

Deputy Principal – Academics
Deputy Academic

Mrs. Peter Francis Otieno

Deputy Principal, Academics

"Our goal is to provide academic excellence through practical, industry-relevant learning experiences."

Registry
Registry Officer

Madam Magret Oyugi

Registrar

"We ensure efficient record keeping and smooth academic progression for every student."

Dean of Students
Dean of Students

Mr.Eugene Nakitare

Dean of Students

"We prioritize student welfare and personal development through mentorship and guidance."

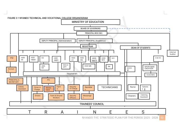
NYANDO TVC Organogram

NYANDO TVC Organogram